東南旅遊網 www.settour.com.tw
常用功能
會員專區
訂單查詢
會員好康
常見問題
客服中心
同業專區
企業專區
關係企業
東南留遊學
皇家高粱酒
東南遊覽汽車
Taiwan Tour
手機版
參團滿意度調查
保證出團
高爾夫之旅
赴台旅游
國外團體旅遊
國外自由行
東南i自遊
航空自由行
國際機票
國外訂房
國內旅遊
高鐵旅遊
和運租車假期
國內訂房
旅遊票券
高雄出發
團體+自由行
機票+自由行
台中出發
我的資料
密碼設定
收藏盒
我的訂單
MyCash & 折價券
分享邀請碼
好友名單
客服中心
常見問題
保證出團
赴台旅遊
TaiwanTour
同業專區
企業專區
參團滿意度調查
登入
/
註冊
會員中心
會員專區
訂單查詢
瀏覽記錄
會員好康
常見問題
客服中心
國外旅遊
日本、韓國
日本主題館
北海道
函館、道央、道東
東北
青森、仙台、新瀉
北陸
黑部立山
小松、富山、名古屋
關東
東京、日光輕井澤、伊豆箱根
關西
京都、大阪、神戶
日本環球影城
中國/四國
山陰山陽、廣島、高松
九州
福岡、宮崎、鹿兒島
沖繩
石垣島、久米島
韓國主題館
首爾
釜山
濟州
歐美紐澳
歐洲主題館
北歐,俄羅斯
俄羅斯
冰島
芬蘭
挪威
東歐
奧捷斯匈
巴爾幹半島
西歐
法國
英國
荷比盧
南歐
義大利
西班牙
希臘
中歐
德國、瑞士
美洲主題館
美洲
加拿大
美西
美東
夏威夷
關島
紐澳大洋主題館
紐澳大洋洲
澳洲
帛琉
紐西蘭
馬爾地夫
東南亞
東南亞主題館
菲律賓
長灘島、宿霧、馬尼拉、巴拉望
馬來西亞
吉隆坡
沙巴/汶萊
檳城/蘭卡威
泰國
曼谷
清邁
蘇美島
普吉島
麗貝島
中南半島
越南
金邊、吳哥窟
緬甸
印尼
雅加達
泗水
峇里島
新加坡
新加坡
馬新雙國
港澳大陸
港澳大陸主題館
東北
大連、瀋陽、哈爾濱、長春
華北
北京
山西、太原
蒙古
華東
山東、青島
安徽、黃山
上海
江南
華中
河南
張家界
江西
陝西、西安
湖北、長江三峽
華南
福建廈門
海南三亞
港澳珠圳
香港
澳門
珠海
西南
廣西桂林
雲南、昆大麗
重慶
四川、成都、九寨溝
貴州、貴陽
西北
西安絲路
新疆
西藏
南亞.中東非
南亞、中東非主題館
南亞
印度
尼泊爾
馬爾地夫
中東
杜拜
土耳其
非洲
埃及
南非
遊輪
遊輪主題館
盛世公主號
歌詩達遊輪
星夢郵輪
亞洲遊輪
歐洲遊輪
美洲遊輪
環遊世界
自由行
東南i自遊
東南i自遊
(由東南包裝的自由行推薦行程,可針對旅客需求,做彈性調整)
更多商品
日本
韓國
泰國
峇里島
夏威夷
馬來西亞&新加坡
關島&帛琉
CLUB MED
香港/澳門/珠海/廣州
機加酒自由配
機加酒自由配
(機票、飯店一次搞定,即時付款、即時確認)
立即搜尋
東京
大阪
名古屋
札幌
首爾
香港
澳門
上海
北京
曼谷
新加坡
洛杉磯
紐約
溫哥華
巴黎
機票
熱門航點
更多航點
東京
大阪
福岡
沖繩
北海道
首爾
釜山
上海
北京
香港
澳門
曼谷
新加坡
峇里島
澳洲
安大略-加州
飯店
國內旅遊
國內旅遊
北台灣
北北基
九份、基隆
桃園
大溪、慈湖
新竹
南園、雪霸
苗栗
泰安、南庄
宜蘭
頭城、羅東、龜山島
南台灣
嘉義
阿里山、故宮南院
台南
奇美、四草、安平
雲林
北港、劍湖山
高雄/屏東
旗津、義大、駁二、墾丁、海生館
中台灣
台中/彰化
武陵、梨山、鹿港
南投
日月潭、清境、溪頭
東台灣
花蓮/台東
太魯閣、瑞穗、知本、鹿野
離島
離島
澎湖
綠島
蘭嶼
金門
馬祖
小琉球
環島旅行
環島旅行
環島輕旅行
3日遊
4日遊
5日遊
6-7日遊
台中出發
台南/高雄出發
和運租車
和運租車主題館
純租車
租車+訂房
高鐵旅遊
高鐵旅遊主題館
台北、宜蘭、花蓮
桃園
新竹
苗栗
台中、南投
彰化
雲林
嘉義
台南
高雄、墾丁、台東
主題活動
主題活動
賓士一日遊
立榮假期
國內機票
當地體驗
票券/交通
交通
熱門搜尋
JR PASS 關西廣域5天實體票
JR PASS懶人包
九州SUNQ PASS
京成skyliner
京都.大阪觀光車票
各國票券分類
日本交通劵
泰國交通劵
韓國交通劵
香港交通劵
門票
熱門搜尋
迪士尼門票
大阪環球影城門票
東京晴空塔門票
三鷹之森吉卜力美術館
各國票券分類
日本樂園門票
泰國樂園門票
韓國樂園門票
新加坡樂園門票
當地遊
熱門搜尋
富士山河口湖一日遊
京都奈良一日遊
高山合掌村一日遊
曼谷經典特色一日遊
安帕瓦水上市場半日遊
各國票券分類
日本當地行程
泰國當地行程
韓國當地行程
餐券
熱門搜尋
西堤牛排餐券
饗食天堂餐券
各國票券分類
台灣餐廳餐劵
泰國餐廳餐劵
台中出發
高雄出發
團體+自由行
機票+自由行
首頁
國外團體旅遊
國外自由行
國際機票
國外訂房
國內旅遊
國內訂房
旅遊票券
航空新聞
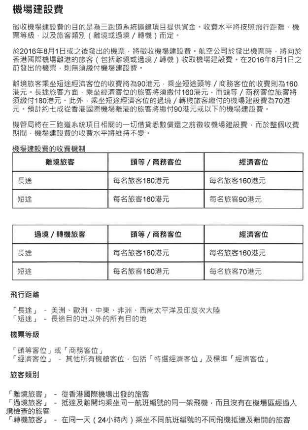
紐西蘭航空-香港機場8/1徵收機場建設費
航空新聞
更多
全日空航空-關於羽田機場國際線航廈名稱變更,ANA國際線使用的航廈通知
2025.09.03
中國南方航空-有關台北-廣州航線換大機型提醒通知
2025.08.28
長榮航空-桃園-福岡增班
2025.08.26
紐西蘭航空-香港機場8/1徵收機場建設費
2016.07.18
回頂端